Contoh Gambar Diagram

Contoh gambar diagram lingkaran, contoh gambar diagram garis, contoh gambar diagram jalur 3 variabel, contoh gambar diagram konteks, contoh gambar diagram urutan, contoh gambar diagram alur, contoh gambar diagram chord gitar dan piano, contoh gambar diagram use case penggajian, contoh gambar diagram tekstil limbah, contoh gambar diagram venn, contoh gambar iklan, contoh gambar poster, contoh gambar ilustrasi, contoh gambar karikatur, contoh gambar mewarnai, contoh gambar batik, contoh gambar 3 dimensi, contoh gambar komik, contoh gambar slogan, contoh gambar pemandangan,


Perumusan Masalah Pendekatan Impact Point - Ppt Download via slideplayer.info
PERUMUSAN MASALAH PENDEKATAN IMPACT POINT - ppt download

Bio 317 - Lecture Notes 2 via people.eku.edu
BIO 317 - Lecture Notes 2

Gambar Isometri Pipa (piping Isometric Drawing) Himpunan via hima-tl.ppns.ac.id
Gambar Isometri Pipa (Piping Isometric Drawing)  Himpunan

Piping And Instrumentation Diagram (p&id): Belajar Piping via sisteminstrumentasi.blogspot.com
PIPING AND INSTRUMENTATION DIAGRAM (P&ID): BELAJAR PIPING

Ciri, Struktur Dan Bentuk Bakteri ~ Blog'e Enyong via gajholler.blogspot.com
CIRI, STRUKTUR DAN BENTUK BAKTERI ~ blog'e enyong

Цепи питания via www.knowbiology.ru
Цепи питания

Paramecium Caudatum Wayanaguspermadi via wayanaguspermadi.wordpress.com
Paramecium caudatum  wayanaguspermadi

Diagram Continuous Cooling Transformation, Cct Diagram via ardra.biz
Diagram Continuous Cooling Transformation, CCT Diagram

Violagrafika Violagrafika via greenofhealthy.wordpress.com
ViolaGrafika  ViolaGrafika

Rangkaian Forward / Reverse Pada Motor 3 Phasa Teknik via gtp45.wordpress.com
RANGKAIAN FORWARD / REVERSE PADA MOTOR 3 PHASA  TEKNIK

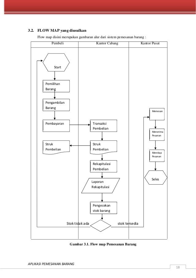
Sistem Informasi Pemesanan Barang - Wulanda Anggoro via www.slideshare.net
SIstem Informasi Pemesanan Barang - Wulanda Anggoro

Topik 5 Teknik Membuat Gambar Proyeksi (proyeksi Amerika via slideplayer.info
Topik 5 Teknik Membuat Gambar Proyeksi (Proyeksi Amerika

Simbol Dan Gambar Komponen Let's Share via tipsntrik88.wordpress.com
Simbol dan gambar komponen  Let's share


Random Image



Related Posts To Contoh Gambar Diagram


Contoh Gambar Diagram Rating: 4.5 Posted by: Jilba

Search Here

Popular Posts

Total Pageviews

Recent Posts